#Notifications and alerts for refunds
PREREQUISITES
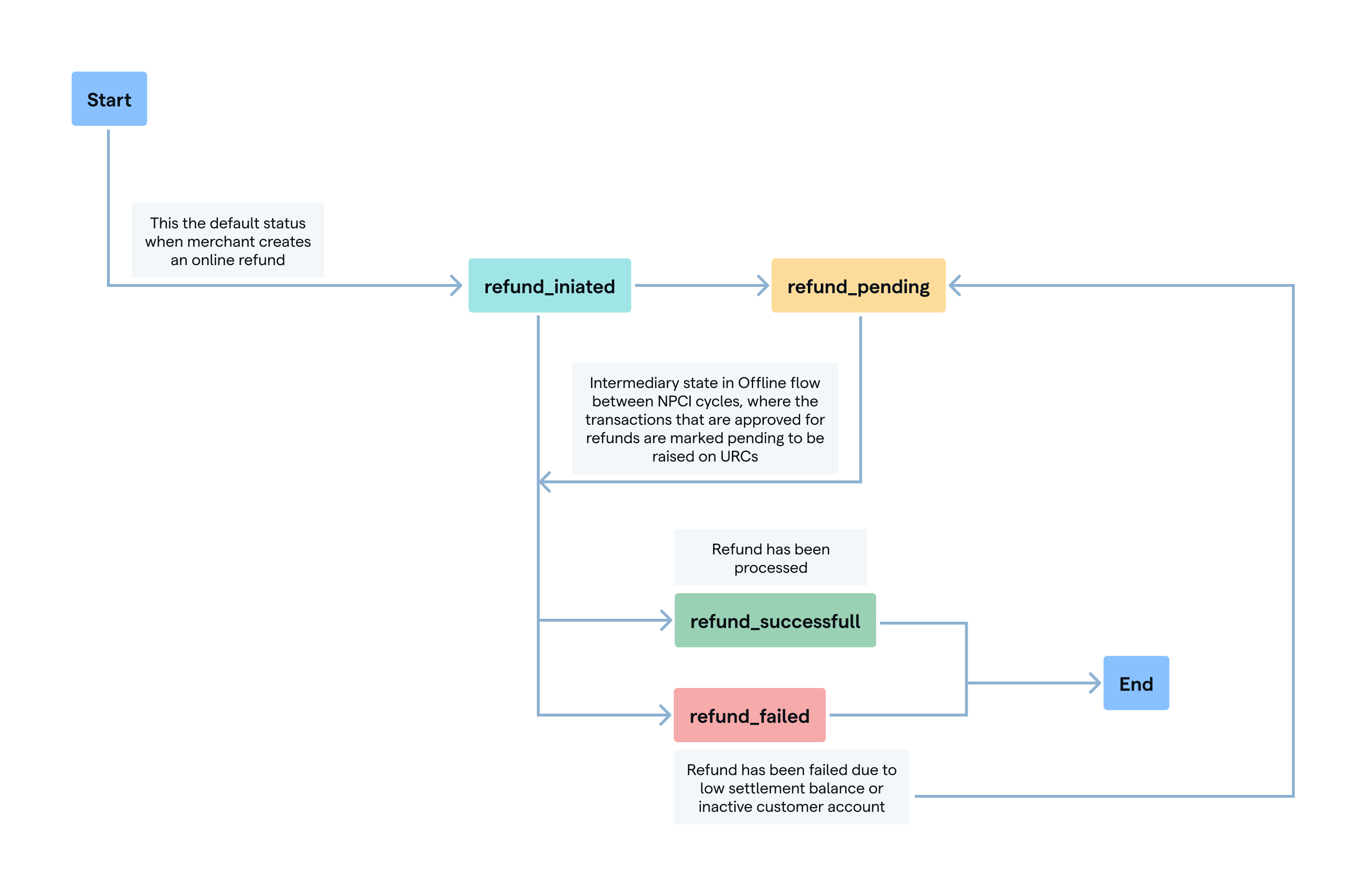
🌟 Refunds and disputes ↗#Details for refund statuses
UPI Setu equips merchants with a straightforward API-based mechanism. to process refunds directly to the customer's bank account that was originally used for the transaction. This capability not only enhances customer satisfaction through quick and efficient refunds but also streamlines dispute resolution.
The statuses are consistent across all UPI Setu products—
refund.pendingRefund has been initiated successfullyrefund.successfulRefund has been successfully completed
Here is the life-cycle for refund statuses—

{"eventId": "1c94fdeb-2167-443d-99f4-f5fe21d079ae", // Unique event identifier, generated using UUID"eventType": "refund.pending","eventTs": "2025-06-29T19:12:35+05:30", // Event timestamp"resource": "refund","id": "01JYXYSV8B19XAWSFRPARXY35E", // Refund ID"status": "pending",// Empty reason object for pending status"reason": {},// Merchant and Reference Information"merchantId": "01JYXYSV8B19XAWSFRPARXY35E", // Merchant ID"paymentId": "01JYXYSV8B19XAWSFRPARXY35E", // Original payment ID"orgTxnId": "HDF10e4ab8a07f447eea54581383d92b507", // Original payment transaction ID"referenceId": "refund_123456789", // refund referenceId// Amount Information"amount": 1000, // Refund amount in paise"currency": "INR" // Transaction currency}
