#Unpausing a paused mandate
PREREQUISITES
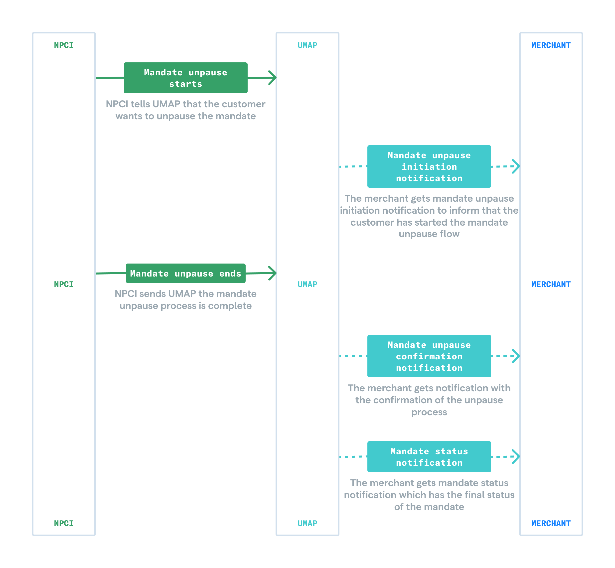
🌟 UPI mandates generic operations ↗Only the end customer has the option of unpausing a paused UPI mandate from their UPI app and there is no merchant intervention required.
When a customer initiates mandate pause from their UPI app, UPI Setu will send notifications to the merchant for following events:
- mandate_operation.unpause.initiated
- mandate.live (if mandate unpause is successful)
- mandate_operation.unpause.success (if mandate unpause is successful)
- A mandate status notification to indicate current mandate status (if mandate unpause fails) (Example: mandate.paused if mandate is in paused state)
- mandate_operation.unpause.failed (if mandate unpause fails)
Read more about mandate status notifications here and mandate unpause operation notifications here
The notifications are depicted in the below diagram

After receiving mandate_operation.unpause.initiated notification, the merchant can also use check mandate operation status API to check if mandate unpause is successful
#Check mandate operation status (optional)
After receiving pause operation initiated notification, the merchant can use this API to check the status of a mandate unpause operation.
| Staging host | https://umap.setu.co/api |
|---|---|
| Method | GET |
| Path | /v1/merchants/mandate-operations/{id} |
| Header | merchantIdAuthorization: Bearer <insert_token_here>. Generate this token using OAuth.Content-Type—will be application/json |
Sample response
{"amountLimit": 1000,"createdAt": "2023-09-04T12:08:20+0530","endDate": "02012006","expireAfter": 120,"id": "01ARZ3NDEKTSV4RRFFQ69G5FAV","mandateId": "01ARZ3NDEKTSV4RRFFQ69G5FAV","merchantId": "01ARZ3NDEKTSV4RRFFQ69G5FAV","merchantReferenceId": "ABC1234789","mode": "collect","status": "success","txnId": "BTTZrc5gDFkuCr3n3I0ey4aNtzLOLR7K7aR","type": "unpause","umn": "c27f5fc30d344e9594fce0afa34f8859@mypsp"}
idis a unique ID that is associated with this mandate unpause operation and can be used to track it later.
To know more about all the API params, please refer to the API documentation here.
